技术支持:云搜网络
石家庄联塑管道总经销商版权所有 备案号:冀ICP备2024092679号-2
一、排水管的分类
与生活给水管材分类基本一致,主要可以分为以下三大类:塑料管、复合管、金属管(以下内容不包含特殊单立管的管材及管件)。
1、塑料管
分为:
氯乙烯类——硬聚氯乙烯管(PVC-U)、硬聚氯乙烯内螺旋管(PVC-U内螺旋)、中空壁消声硬聚氯乙烯管(中空壁PVC-U)、氯化聚氯乙烯管(PVC-C)-工业为主
聚烯烃类——高密度聚乙烯管(HDPE)、聚丙烯管(PP)
丙烯腈-丁二烯-苯乙烯管(ABS)-工业为主
下面大致介绍下,几种常用的典型塑料管材:
PVC-U内螺旋
聚氯乙烯内螺旋管是以氯乙烯树脂单体为主,用挤压成型的内壁有数条凸出三角形螺旋肋的圆管,其三角形肋具有引导水流沿管内续螺旋状下落的功能,是一种建筑物内部生活排水管道系统上用作立管的专用管材。
硬聚氯乙烯内螺旋管当年是用以解决硬聚氯乙烯管噪声过大而采用的排水管材,与此同时,采用硬聚氯乙烯内螺旋管也提高了排水立管的通水能力。
几个重要参数:
Ø螺距(螺距小,原理上排水能力更强)
Ø螺旋肋数量(普通的为6根,加强型为12根或以上)
Ø螺旋肋高度(均为3mm以上,考虑生物膜的问题)
Ø螺旋方向:逆时针(北半球旋流特性)
加强型内螺旋管道螺旋肋数量多出1~1.5倍,螺距缩小1/2以上
中空壁PVC-U
1)中空壁消声硬聚氯乙烯管

Ø以硬聚乙烯 (PVC-U)为主要原料,加入必要的添加剂,经挤出成型的具有中空壁的能降低排水噪声的管材 。
Ø中空壁消声聚氯乙烯管件,外壁为硬聚氯乙烯、内壁为软聚氯乙烯 ,具有中空壁能降低排水噪声。
2)中空壁消声硬聚氯乙烯内螺旋管

Ø以硬聚氯乙烯 (PVC-U)为主要原料,加入必要的添加剂,经挤出成型在内壁具有若干条凸出三角形螺肋的、能降低排水噪声和提高通水能力的管材。
中空壁消声聚氯乙烯管因为是两层管壁,每层管道的壁厚降低,对于有冲刷摩擦要求的场所要注意,可能因为摩擦等原因而过早地损害管道系统,如海滨的旅游和假日酒店,游客们的身上粘有很多砂子,这些砂子随排水排入下水道,并在横管与立管连接处冲击立管,使管道在该处成为薄弱环节,因此在工程实践中应注意诸如此类的问题。
HDPE

Ø用于建筑排水的高密度聚乙烯 (HDPE) 管,其材料为 PE80,热塑成型。
ØHDPE 管不同于 PVC-U管,与PVC-U管相比 , 它的噪声低、韧性好、焊接连接气密性能好,燃烧时不散发有毒气体,不但可用于生活排水系统, 而且可用于虹吸式屋面雨水排水系统。HDPE 管的规格尺寸要比PVC-U管管密一些, 这对于保证排水横支管的 和 小充满度,改善排水横支管水力条件,防止管道堵塞有积极作用。
Ø高密度聚乙烯管分普通管和消声管。消声管是使用 PE80 并添加特殊矿物材料,通过增加管道材料的密度和管壁厚度从而达到降低噪声的效果的管材。
ØHDPE管连接方式有对焊、电熔管箍、法兰、伸缩承插、承插橡胶圈、螺纹、沟槽卡箍七种连接方式。
Ø生活排水、重力雨水系统,七种连接方式均可;虹吸雨水系统只能采用对焊、电熔管箍、法兰
Ø高密度聚乙烯排水管道连续排水温度不应大于65℃,瞬间排水温度不应大于95℃(CECS 282:2010建筑排水高密度聚乙烯(HDPE)管道工程技术规程3.1.5)
PP

Ø以耐冲击共聚聚丙烯(PP-B)树脂为主要原料,加入为达到使用要求所 的添加剂,经挤出成型且水流噪声小于或等于50dB(A)的建筑排水管材。
Ø聚丙烯静音排水管分三层结构和单层结构两类管材。
ØPP管连接方式有承插橡胶圈、热熔。
Ø聚丙烯静音排水管道连续排水温度不应大于70℃,瞬间排水温度不应大于90℃(CECS 404:2015建筑排水聚丙烯静音管道工程技术规程4.1.2)
塑料管总结:
Ø排水温度
Ø适用建筑高度、噪声等
相关内容可以参见图集:19S406 建筑排水管道安装-塑料管道
管道系统排水噪声从低到高排序依次为——铸铁管、聚丙烯三层结构静音管、高密度聚乙烯实壁管、硬聚氯乙烯加强型内螺旋实壁管、硬聚氯乙烯低噪声实壁管、硬聚氯乙烯芯层发泡管、硬聚氯乙烯中控壁消音管
2、复合管
分为:
钢塑复合——衬塑钢管、涂塑钢管
钢塑复合内螺旋——钢塑复合内螺旋管、加强型钢塑复合内螺旋管
涂塑复合铸铁管-内外壁涂层为环氧树脂
钢塑复合很常用,下面仅介绍下钢塑复合内螺旋管:
钢塑复合管内螺旋管
Ø基管——钢管
Ø衬管——塑料管(PVC-U、HDPE、PP)
质量保证措施:
ü钢管预处理是否到位/除锈、除油等
ü加热炉加热是否均匀/箱式炉温度不均匀
ü复合工艺是否到位/均匀分布
ü端口防护/防止水进入夹层
详见规范:CJ/T 488-2016 建筑排水钢塑复合短螺距内螺旋管材
3、金属管
分为:
铸铁管(灰口铸铁管、球墨铸铁管)
镀锌钢管(用于卫生器具排水管)
不锈钢管(虹吸式屋面雨水排水系统)
金属软管(用于卫生器具排水管)
下面仅介绍下铸铁管:
铸铁管
Ø建筑排水柔性接口铸铁管为灰口铸铁,管材离心铸造工艺成型
Ø常规分为A型、B型、W型
Ø铸铁管与塑料管对比-排水能力
二、排水管材选择因素
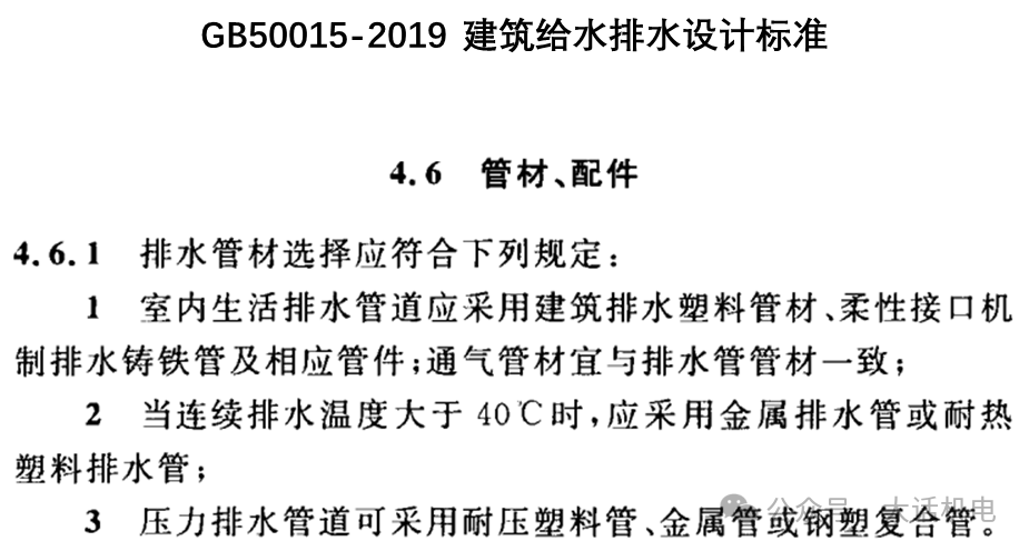
1、相关政策—— 规范、地方政策
规范:
地方政策:
2、建筑性质——静音要求、排水温度
静音要求较高的场所:比如酒店、 办公等——选用静音型管材。比如铸铁管、硬聚氯乙烯内螺旋管、高密度聚乙烯消声管、聚丙烯管等。
排水温度较高的场所:比如商业厨房等——选用耐高温管材。比如铸铁管、不锈钢管、氯化聚氯乙烯管等。
排放带酸、碱性废水:比如实验室、科研教学楼等——选用耐酸碱管材。比如各类塑料管,但要注意对塑料管道接口材料的侵蚀。
3、建筑高度——单多层建筑、高层建筑、超高层建筑
另外可参见图集:19S406 建筑排水管道安装-塑料管道,塑料管适用建筑高度均为100m以下,有些为50m以下。
4、设计标准——开发商标准、商管/酒管标准
某开发商标准:
某酒店管理公司标准:
联系电话:18132058999
服务热线:18132058999
地址:石家庄市桥西区塔坛国际商贸城
技术支持:云搜网络
石家庄联塑管道总经销商版权所有 备案号:冀ICP备2024092679号-2